令和7年11月5日
10月31日、当協会の河﨑会長・唐澤副会長は、片山さつき財務大臣を表敬訪問しました。
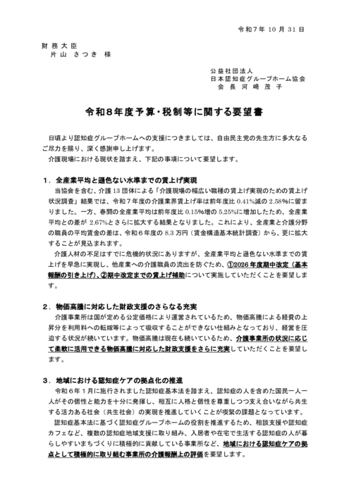
認知症グループホームにおいては、収支差率でなく収支差額でみると厳しい経営状況であることを説明し、「全産業平均と遜色ない水準までの賃上げ実現」「物価高騰に対応した財政支援のさらなる充実」「地域における認知症ケアの拠点化の推進」についての要望書を提出しました。
また、その後、河﨑会長は、仁木博文厚生労働副大臣、田畑裕明衆議院議員(認知症グループホームを考える議員連盟事務局長)を表敬訪問し、同様の要望をしました。
※詳細は下記をご参照ください。
・【日本GH協】令和8年度予算・税制等に関する要望書(PDF)
・資料1:認知症グループホームの概況
・(参考資料)厚労省経営実態調査結果

上記左から
唐澤剛副会長、片山さつき財務大臣、河﨑茂子会長
